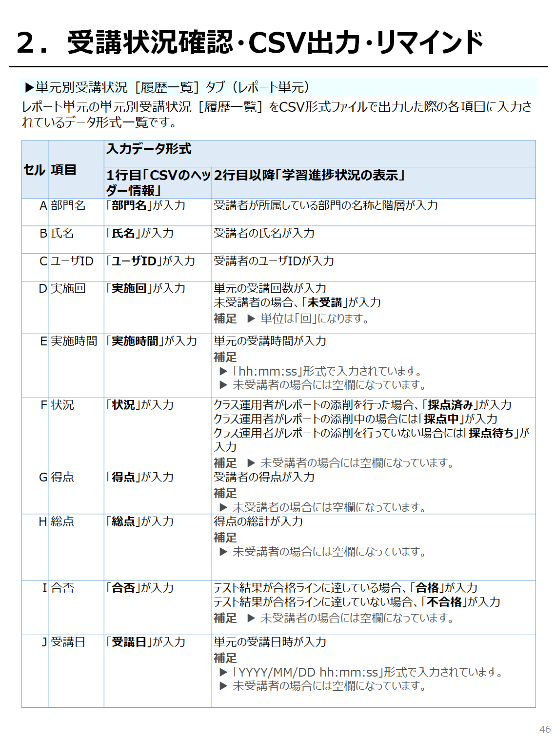
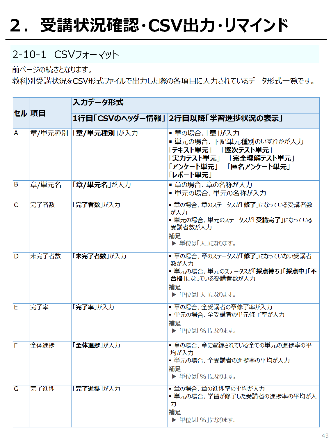
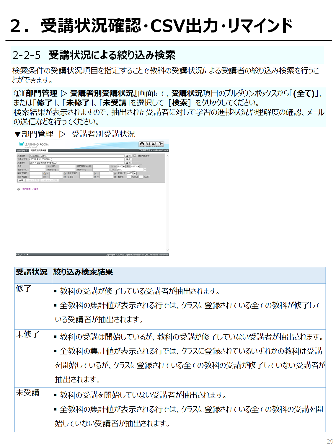
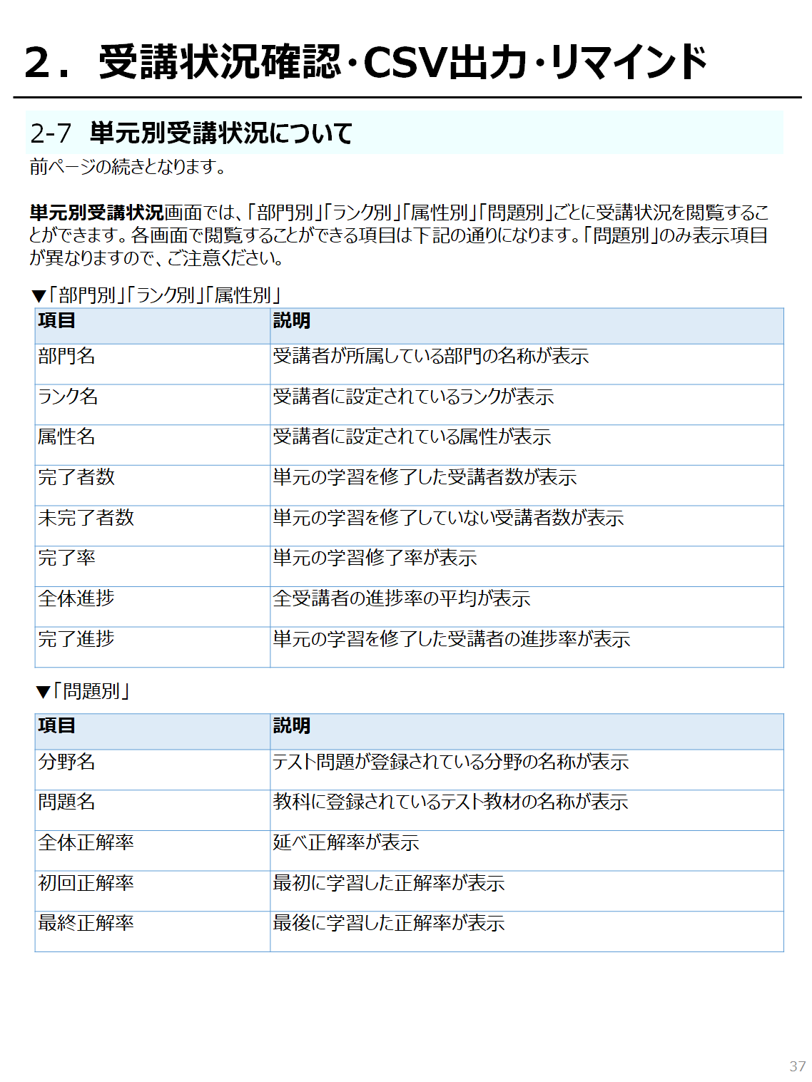
2. 受講状況確認・CSV出力・リマインド 2021年08月25日 06:28 更新 関連記事 1. 受講登録 管理者(受講割当)マニュアル<目次> 管理者(教材作成)マニュアル<目次> 4. 部門・ユーザー登録 サービスご利用環境